各位食品学院本科生你好:
食品学院本科生2018年春季学期学风评比于2018年6月3日正式开展,具体实施细则如下。特此说明,方案模板需要自行下载附件查看;15,16,17级绩点由学生会学习部提供,以正方系统为准;课堂考勤以及双周评由食品学院学生会统一评定,请各位同学积极配合学院工作,谢谢!
华南农业大学食品学院学风评比实施细则
一、评比对象
华南农业大学食品学院各学生班级、学生组织,学生党支部
二、评比项目界定时间范围
15,16,17本科生年级:2017-2018学年下学期
三、实施流程
四、评分细则
正式开展时间为6月3日,具体细则如下:
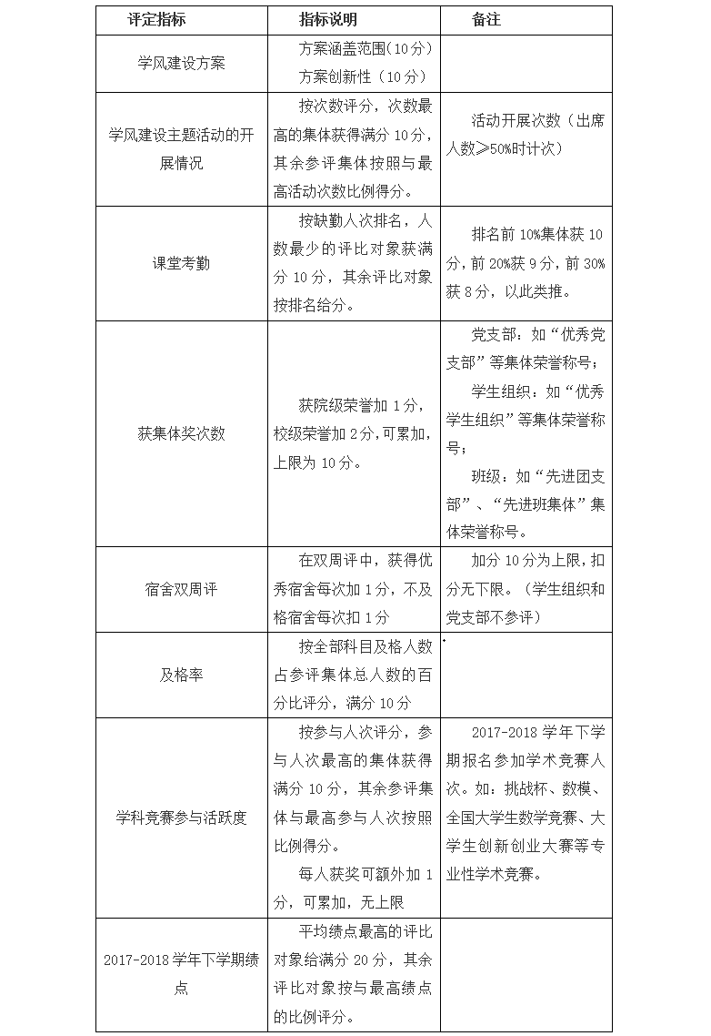
(1)《华南农业大学食品学院春季学风评比统计表》评分细则
(2)初审入围评选细则
根据《统计表》得分评选出排名前20%的党支部、学生组织、班级入围初审。
(3)公开答辩评选细则
五、奖项设置
(1)学风先进班级:每年级评选出2个班级,共6个班级,获“学风先进班级”荣誉称号,华农信纸每人1本。
(2)学风先进组织:评选出2个学生组织,获“学风先进组织”荣誉称号,中性笔10盒。
(3)学风先进党支部:评选出2个党支部,获“学风先进党支部”荣誉称号,价值100元的书本。
六、注意事项
(1)在汇总时,人次是指包括重复出现的人在内的总人数,即一人多次违反纪律或者多次参加活动等即算多少人次。
(2)评选时间范围: 2017-2018学年第二学期。具体时间按证明或奖状为准。
(3)课堂考勤和双周评信息由食品学院学生会统一提供。
(4)成绩绩点以正方系统为准。
(5)含有考试违纪或作弊学生的党支部、行政班级、组织直接取消申报资格。
(6)各党支部、学生组织负责人需上交《华南农业大学食品学院春季学风评比统计表》到学生会学习部公邮 spxshxuexibu@163.com,班级由班长填写好《华南农业大学食品学院春季学风评比统计表》后上交各年级级委处,由各年级级委统一汇总后上交至学生会学习部公邮。(具体上交时间会有推文进行通知)
食品学院学生会学习部
2018年6月4日




备案编号:粤ICP备05008874号 4401060500010